恒丰银行股份有限公司(简称“恒丰银行”)是12家全国性股份制商业银行之一,前身为1987年成立的烟台住房储蓄银行。2003年,经中国人民银行批准,改制为恒丰银行股份有限公司。2019年完成市场化改革股改建账,中央汇金公司成为第一大股东。
恒丰银行总部设在山东济南,在全国设有310家分支机构,其中在青岛、济南、南京、杭州、成都、重庆、烟台、福州、昆明、西安、宁波、北京、上海、郑州、长沙、武汉、广州、深圳设有18家一级分行,苏州设有1家总行直属分行,获批筹建私人银行部专营机构、资金运营中心、恒丰理财有限责任公司,发起设立5家村镇银行。截至2020年末,全行总资产为11141.55亿元,各项业务发展势头良好,经营效益稳步提升。
近年来,恒丰银行屡获荣誉。在英国《银行家》杂志发布的“2021年全球银行1000强”榜单中,恒丰银行排名较上年跃升27位,升至第135位;在香港中文大学发布的《亚洲银行竞争力研究报告》中位列亚洲银行业第5位;在中国网络金融联盟主办的银行业网络金融创新奖评选中,荣获“最佳移动银行奖”“网络金融创新奖”“最佳金融科技创新应用奖”。
踏上新的发展征程,恒丰银行将始终以习近平新时代中国特色社会主义思想为指导,坚持党建引领,秉承“以恒心、办恒业、共恒丰”的价值观,以“建设一流数字化敏捷银行”为愿景,围绕“做实基础、做优主业、做大零售、做强本土、做细成本”的战略导向,不断完善公司治理,持续强化金融创新,全面提升服务能力,积极履行“向上、向善、向美”的使命,努力为经济社会高质量发展贡献更大力量。
恒丰银行2022年春季校园招聘正式启动,诚邀优秀学子加入恒丰,携手共创美好未来!
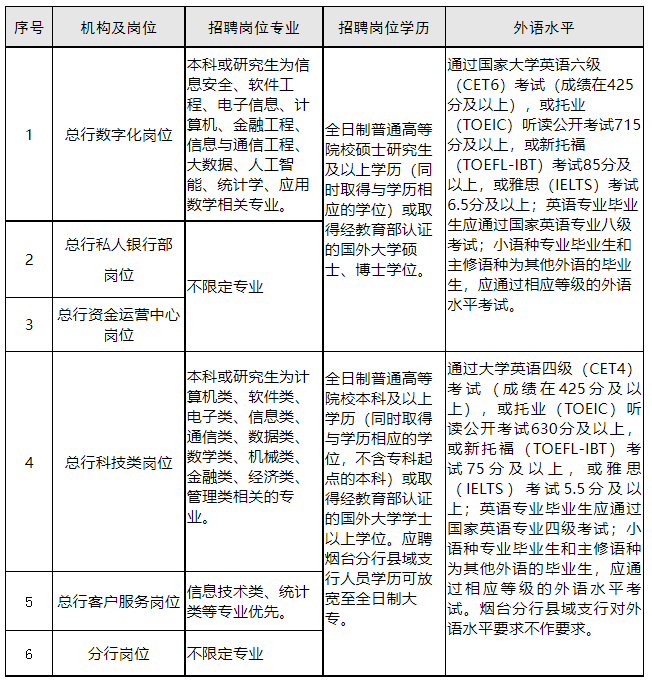
一、招聘岗位及工作地点

二、招聘条件
(一)基本条件
1.毕业时间:应聘人员毕业时间须在2020年6月之后(2020届、2021届毕业生须未落实过就业单位且能够办理报到证二次派遣手续)。境内高校毕业生须于2022年7月底前取得毕业证、学位证、就业报到证;境外高校毕业生须于2022年7月底之前取得毕业证、教育部留学服务中心出具的《教育部学历学位认证》。
2.具有正常履行工作职责的身体条件,符合最新的《公务员录用体检通用标准》相关规定,具备健康良好的心理素质。
3.符合恒丰银行履职回避的有关规定以及亲属回避的管理要求。
(二)学历专业及外语水平要求

具体岗位招聘要求和职责详见:
https://career.hfbank.com.cn/xyzp/zwcx/index.shtml
三、招聘程序
招聘程序包括网上投递简历、笔试、面试、体检和录用等环节。
四、应聘方式
1.本次招聘不接收纸质简历投递,有意向的同学请登录http://career.hfbank.com.cn 投递电子简历。
2.简历投递截止时间2022年4月25日24:00,笔试通知将以短信、邮件方式陆续发出,联系电话、邮箱为您申请简历登记的手机号码和邮箱。
3.笔试结束以后,我们将会尽快组织面试,具体面试时间及地点以后续正式通知为准。
4.应聘者对个人填报信息的真实性负责,如与事实不符,恒丰银行有权取消录用资格。
5.我行承诺对您的应聘材料保密,所有应聘材料我行代为保管,恕不退还。
五、联系我们
如有问题请发邮件至hfbankhrssc2@hfbank.com.cn。报名过程中如遇技术问题,请致电中华英才网客服:4000508080。
